前言:
智能底盘正由机械执行+部分线控的2.0阶段,向智能决策+三向全面线控化的3.0阶段加速迈进,悬架成为其中创新最活跃、前景最广阔的细分领域。近期,车百智库联合TECH100组织召开“智能底盘及悬架技术创新发展趋势”圆桌会,围绕悬架技术路线、产业化路径等关键问题展开讨论。本文结合嘉宾发言对悬架系统创新方向及技术路径进行了梳理。
本期推出“智能底盘领域创新发展现状与趋势”。
一方面,汽车电动化、智能化的发展,使得底盘系统从传统机械结构向多域融合、模块化、集成化方向演进。电动汽车平台对底盘控制、电池安全防护、能量高效回收等方面提出了更高要求;高阶智能驾驶系统(尤其是L2+级以上)依赖于高响应、高可靠的线控执行机构,推动底盘从被动执行向主动协同的“智能移动空间”转型。其核心特征包括高度集成、软硬件解耦、全栈冗余、标准化接口与开放生态,支撑车辆在全生命周期内实现功能升级与体验优化。
另一方面,用户对驾乘体验的关注点愈发细致,智能底盘作为直接影响体验感的核心部件,其性能表现已成为消费者评判整车豪华感、高级感和技术实力的关键指标。在此背景下,主机厂为提高整车差异化竞争力,持续加大悬架系统研发投入,推动可调阻尼减振器和空气悬架从高端车型向主流车型市场渗透,并同步加速半主动悬架、全主动悬架、磁流变悬架等新一代技术的研发与量产进程,通过车辆在舒适性、操控稳定性与多路况适应性等方面综合性能提升,为用户提供越级的驾乘质感,以在激烈市场竞争中建立优势。

从行业发展阶段来看,智能底盘正从2.0阶段的单系统优化,向3.0阶段的全域融合控制快速演进。这一演进不仅体现在各线控子系统的技术进展,更体现在制动、悬架、转向三大系统之间的协同创新。随着VMC(车辆运动控制)概念的落地和中央计算架构的应用,智能底盘将最终实现从被动执行到主动决策的技术演进,为智能电动汽车的发展提供坚实支撑。
从技术发展现状与市场化进展来看,在线控制动领域,EHB(电子液压制动)作为当前主流方案已实现大规模装车,2024年国内市场渗透率突破50%。其中集成度更高的One-Box方案占比超过六成,国产化替代加速,份额快速提升至31%。与此同时,更前沿的EMB(电子机械制动技术)已进入量产前夜。
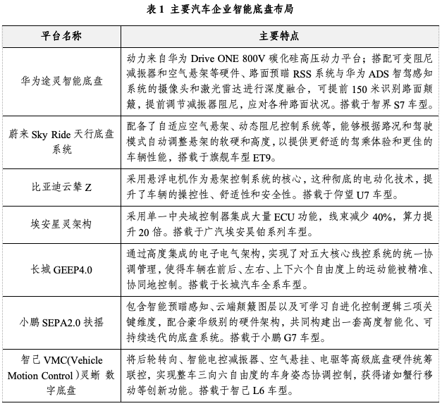
在线控悬架方面,技术演进正从单一的功能配置向全面提升驾乘体验深化,磁流变减振器凭借超快响应速度成为技术焦点,其性能超越传统可调阻尼减振器。随着国产化加速,其成本持续下探。
在SBW(线控转向)方面,作为底盘线控化的关键一环,SBW通过取消方向盘与转向轮间的机械连接,实现了操控的革命性突破,为高阶自动驾驶奠定了基础。


悬架是底盘系统中价值量最高、用户体验最直接的核心部件。随着高阶智能驾驶对车身姿态控制提出更高要求,及国产供应链在空气弹簧、可调阻尼减振器、空气供给单元等核心部件上成本的持续下探,智能悬架正加速向主流价位车型普及。
悬架技术路线多元,与产品梯度化适配。目前经济型车型仍以被动悬架为主,部分车型开始搭载单阀可调阻尼减振器+螺旋弹簧的半主动配置;在中高端智能电动车型中,以“空气弹簧+可调阻尼减振器”组合为代表的标配,提供了优异的滤震性与车身控制能力,理想L系列、蔚来全系、小鹏G9等车型均已广泛采用,;在豪华车型中,双腔/三腔空气弹簧、磁流变减振器(MRC)、液压全主动悬架等先进技术已开始落地,如蔚来ET9搭载了“天行全主动悬架”。仰望U8则配备了“云辇-P”液压主动悬架,通过内置的动力源实现悬架参数的主动、快速调节,凯迪拉克CT6应用MRC电磁悬架,为车辆提供更为极致的操控质感。
市场方面,国产化推动成本下探,普及进程开始加速。随着孔辉、保隆、拓普、中鼎等本土企业,实现从零部件到系统总成的全面突破,空气悬架单车价格区间已从进口时代的1.2万元-1.5万元降至9000元以内,降幅超25%。成本的优化直接推动配置门槛下探,星纪元ET、深蓝G318等20万元级车型上已可实现标配。预计到2025年末,空气悬架渗透率将提升至15%左右。在规模效应与持续降本的驱动下,可调阻尼减振器与空气悬架有望在未来3–5年内下探至15万元级主流车型,主动悬架将搭载于20万-30万元级中端车型。智能悬架从“高端配置”逐步走向“大众标配”。